Thank you to everyone who participated in our recent pulse survey that closed February 4, focusing on committee and working group service.
We received 116 responses, representing a 41% response rate from current Library faculty, civil service, and academic professionals.
January Survey Questions:
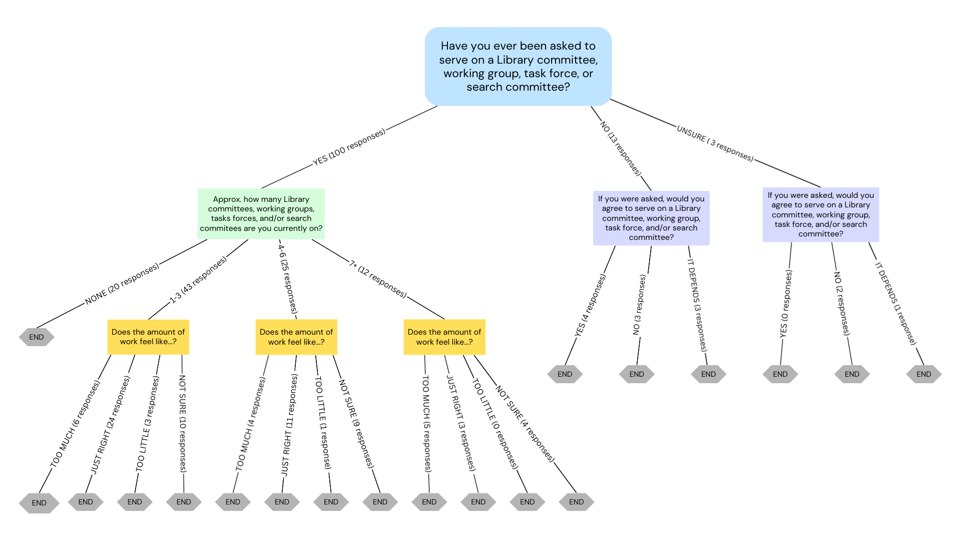
Question 1: During your time at the Library as a permanent employee, have you ever been asked to serve on a Library committee, working group, task force, or search committee?
Respondents answered the following ways to the Q1 radio button question:
- Yes – 86.2% (100 responses)
- No – 11.2% (13 responses)
- Unsure – 2.6% (3 responses)
This chart shows a visual breakdown of the Question 1 responses.

The 100 respondents who selected “Yes” to the first question were presented with a follow-up question: “Approximately how many Library committees, working groups, task forces, and/or search committees are you currently serving on, in total?
Respondents answered the following ways to the follow-up radio button question:
- None: 20% (20 responses)
- 1-3: 43% (43 responses)
- 4-6: 25% (25 responses)
- 7 or more: 12% (12 responses)

The 80 respondents who indicated they were serving on at least one committee, working group, task force, and/or search committee were presented with a final follow-up question: “Does the amount of work you do for these committees and/or groups feel like it is…”
Respondents answered the following ways to the follow-up radio button question:
- Too much: 19% (15 responses )
- Just right: 48% (38 responses)
- Too little: 1% (4 responses)
- Not sure (Please briefly describe why): 29% (23 responses)
Respondents serving on a greater number of committees or groups were, as expected, more likely to report that the workload felt “too much.” Those who selected “Not sure” had the option to provide a brief explanation; the most common theme was that the workload varies depending on the specific committee or group and its charge.

The 13 respondents who selected “No” and the 3 respondents who selected “Unsure” in Question 1 (16 total) were presented with a follow-up question: “If you were asked, would you agree to serve on a Library committee, working group, task force, and/or search committee?”
Respondents answered the following ways to the follow-up radio button question:
- Yes: 25% (4 responses)
- No: 31% (5 responses)
- It depends: 44% (7 responses)
The 7 respondents who selected “It depends” to the question of: “If you were asked, would you agree to serve on a Library committee, working group, task force, and/or search committee” could optionally write in a short reason. The most common themes were around time commitment and workload.
January’s pulse survey had more logic branching than past surveys. The following flowchart breaks down the overall responses.

Your feedback is valuable as we continue to improve how we collaborate across the Library. We are currently reviewing the results. As a first step, Susan Breakenridge, Assistant Dean for Business and Human Resources, will reach out to the appropriate groups to encourage them to clearly outline the expected time commitments for serving on committees, working groups, task forces, and similar efforts.